******太阳成集团(tyc122cc·china)官网-SunCity Group
 
设为首页  |  加入收藏
太阳成集团tyc122ccvip
 部门首页 | 组织机构 | 预决算公开 | 收费管理 | 财经政策 | 资料下载 | 网上缴费 
当前位置: 部门首页>>预决算公开>>正文
 
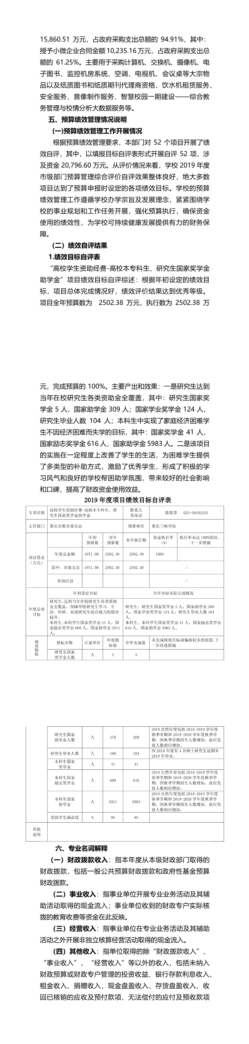
太阳成集团tyc122ccvip2019年部门决算公开
2020-08-24 07:03 jc026 

关闭窗口
  通知公告
· 太阳成集团tyc122ccvip2024年度... 09/02
· 太阳成集团tyc122ccvip(本级)2... 09/02
· 重庆三峡农业科学院202... 09/02
· 太阳成集团tyc122ccvip2025年单... 02/27
· 太阳成集团tyc122ccvip(本级)2... 02/27
· 重庆三峡农业科学院202... 02/27
· 太阳成集团tyc122ccvip(本级)2... 08/30
· 重庆三峡农业科学院202... 08/30
  热点文章

版权所有:太阳成集团(tyc122cc·china)官网-SunCity Group 地址:重庆市万州区天星路666号
电话:023-58102354  023-58102435